Lam Nguyen
About
(current)
Portfolio
Contact
Portfolio
Click on the image for the website. Click on the text for the Github
The Electric Art Gallery
Personal Weather Dashboard
Personal Day Planner
GitGud Together Friend Finder
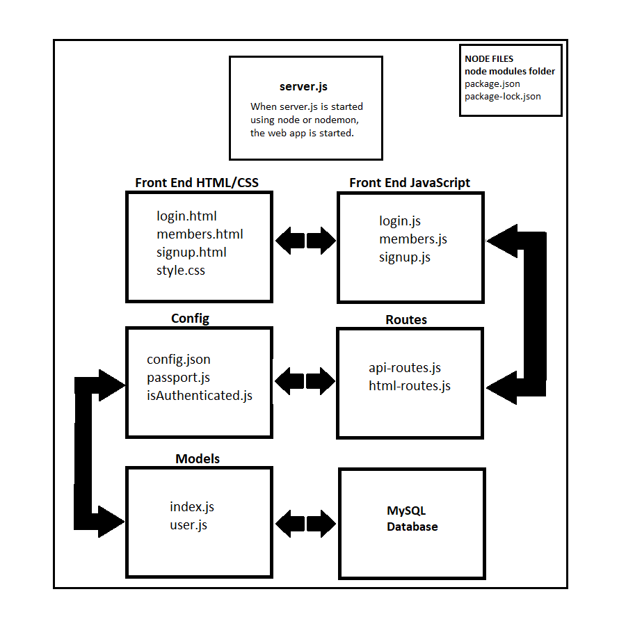
Node/MySQL Employee Tracker
Technical Documentation